深圳交响乐团
English
首页
音乐会
音乐季
公益演出
商业演出
2025-26音乐季
2026-27音乐季
国内外交流演出
购票指南
乐团
乐团介绍
音乐总监
荣誉音乐总监
荣誉首席指挥
驻团作曲家
驻团艺术家
助理指挥
深圳室内乐团
深圳交响乐团合唱团
深圳交响乐团童声合唱团
乐团团员
行政架构
合作音乐家
新闻
新闻报道
支持与合作
商业合作咨询
商业演出案例
文创产品
赞助伙伴
资料库
历年演出
首页
>
新闻
>
新闻报道
>
正文
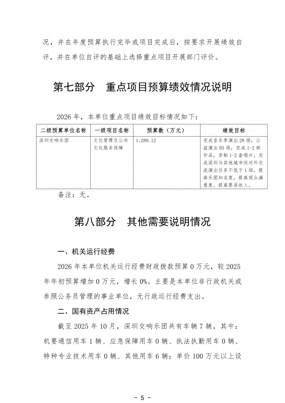
2026年深圳交响乐团部门预算
作者: 深圳交响乐团 , 发布日期: 2026-03-16 ,浏览:
1436